SERVICE PHONE
363050.com发布时间:2025-11-13 18:45:29 点击量:
哈希交易所官网入口,哈希交易所注册,哈希交易所登录,哈希交易所下载,哈希交易所APP/哈希交易所官网入口为用户提供官方注册、登录、APP下载与币种交易服务,安全合规,快速充值提现,全面满足数字资产投资需求。,就能拥有纽约曼哈顿摩天大楼的千分之一权益;一幅价值千万的名画,可被拆成数万份代币,像买卖股票一样随时交易。这不是科幻,而是真实世界资产(RWA)通过区块链重构金融的现实。
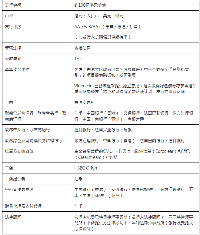
而香港特区政府最新发行的100亿港元多币种数码绿色债券,正将这一愿景推向主流。此次发行覆盖港元、人民币、美元、欧元四大货币,总认购超1300亿港元(超购13倍),更以数字原生形式在汇丰Orion平台直接发行——跳过传统托管环节,首次引入欧元债券,并创新应用港元/人民币代币化央行货币结算,交收时间缩短超50%。
这不仅是融资行为,更是RWA在主权级金融的深度实践。债券资金专项用于香港绿色基建项目,其收益权通过智能合约自动分配,ESG数据实时上链披露,彻底解决传统资产流动性差、门槛高的痛点。房产、艺术品等“沉睡资产”由此实现分钟级交易,投资门槛从百万降至千元(如0.001份商业地产权益)。
RWA的变革正在加速渗透。汇丰作为技术支撑方,推动代币化法币结算落地;DeFi协议Maple Finance已将中小企业融资成本压降60%,MakerDAO将美债收益注入去中心化生态。传统金融与链上协议正协同构建新生态:香港的绿色债券发行,正是CMU系统与分布式账本技术无缝对接的缩影。
挑战仍存:跨境确权需监管协作,非标资产定价缺乏标准。但香港的实践已给出关键答案——依托成熟基础设施,将现实资产精准映射至链上。当城市绿能项目、红酒收藏价值能被碎片化交易,全球资产7×24小时流通的愿景便不再遥远。
这场变革的核心,是让金融从“少数人游戏”变为“全民参与”。香港的100亿港元债券,不是终点,而是起点:它证明了真实资产上链可实现效率跃升与生态融合,为全球金融民主化按下加速键。返回搜狐,查看更多
